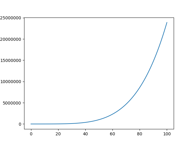
level
Levels
| Level | 1 | 2 | 3 | 4 | 5 | 6 | 7 | 8 | 9 | 10 |
|---|---|---|---|---|---|---|---|---|---|---|
| Total XP | 0 | 30 | 120 | 368 | 574 | 816 | 1105 | 1453 | 1877 | 2397 |
| Relative XP | 0 | 30 | 90 | 248 | 205 | 242 | 288 | 348 | 423 | 519 |
| Level | 11 | 12 | 13 | 14 | 15 | 16 | 17 | 18 | 19 | 20 |
| Total XP | 3035 | 3821 | 4786 | 5967 | 7405 | 9148 | 11247 | 13759 | 16748 | 20282 |
| Relative XP | 638 | 785 | 964 | 1180 | 1438 | 1742 | 2098 | 2512 | 2988 | 3533 |
| Level | 21 | 22 | 23 | 24 | 25 | 26 | 27 | 28 | 29 | 30 |
| Total XP | 24435 | 29290 | 34934 | 41461 | 48971 | 57573 | 67382 | 78519 | 91115 | 105308 |
| Relative XP | 4153 | 4855 | 5643 | 6526 | 7510 | 8601 | 9808 | 11137 | 12596 | 14192 |
| Level | 31 | 32 | 33 | 34 | 35 | 36 | 37 | 38 | 39 | 40 |
| Total XP | 121241 | 139069 | 158952 | 181060 | 205572 | 232673 | 262558 | 295433 | 331509 | 371010 |
| Relative XP | 15933 | 17827 | 19883 | 22108 | 24511 | 27100 | 29885 | 32874 | 36076 | 39500 |
| Level | 41 | 42 | 43 | 44 | 45 | 46 | 47 | 48 | 49 | 50 |
| Total XP | 414166 | 461220 | 512420 | 568029 | 628316 | 693561 | 764054 | 840098 | 922001 | 1010087 |
| Relative XP | 43156 | 47053 | 51200 | 55608 | 60286 | 65245 | 70493 | 76043 | 81903 | 88085 |
| Level | 51 | 52 | 53 | 54 | 55 | 56 | 57 | 58 | 59 | 60 |
| Total XP | 1104686 | 1206144 | 1314812 | 1431058 | 1555256 | 1687794 | 1829072 | 1979500 | 2139500 | 2309507 |
| Relative XP | 94599 | 101457 | 108668 | 116245 | 124198 | 132538 | 141277 | 150427 | 160000 | 170006 |
| Level | 61 | 62 | 63 | 64 | 65 | 66 | 67 | 68 | 69 | 70 |
| Total XP | 2489966 | 2681336 | 2884086 | 3098700 | 3325672 | 3565510 | 3818734 | 4085877 | 4367484 | 4664115 |
| Relative XP | 180459 | 191369 | 202750 | 214613 | 226972 | 239837 | 253223 | 267142 | 281607 | 296630 |
| Level | 71 | 72 | 73 | 74 | 75 | 76 | 77 | 78 | 79 | 80 |
| Total XP | 4976342 | 5304748 | 5649934 | 6012510 | 6393103 | 6792351 | 7210907 | 7649438 | 8108625 | 8589163 |
| Relative XP | 312226 | 328406 | 345185 | 362576 | 380592 | 399247 | 418556 | 438531 | 459187 | 480537 |
| Level | 81 | 82 | 83 | 84 | 85 | 86 | 87 | 88 | 89 | 90 |
| Total XP | 9091761 | 9617142 | 10166044 | 10739220 | 11337437 | 11961476 | 12612134 | 13290223 | 13996569 | 14732015 |
| Relative XP | 502597 | 525381 | 548902 | 573175 | 598216 | 624039 | 650658 | 678088 | 706346 | 735445 |
| Level | 91 | 92 | 93 | 94 | 95 | 96 | 97 | 98 | 99 | 100 |
| Total XP | 15497418 | 16293649 | 17121597 | 17982166 | 18876274 | 19804858 | 20768867 | 21769268 | 22807046 | 23883197 |
| Relative XP | 765402 | 796231 | 827948 | 860568 | 894108 | 928583 | 964009 | 1000401 | 1037777 | 1076151 |
Combat Level
player combat level = max(attack, mage, archery) * 0.7f + defence * 0.3
level.txt · Last modified: 2024/11/13 07:52 by n91dcs87kvuyalckk2tqxgg2
